167+ Branches Git Kostenlos
167+ Branches Git Kostenlos. Une branche dans git est simplement un pointeur léger et déplaçable vers un de ces commits. Let's say you have a large project, and you need to update the design on it. La commande git branch permet en fait bien plus que la simple création et suppression de branches. Au fur et à mesure des validations, la branche master pointe vers le dernier des commits réalisés.
Coolest Introduction To Git Branching And Merging Youtube
$ git branch iss53 $ git checkout iss53. Au fur et à mesure des validations, la branche master pointe vers le dernier des commits réalisés. Elle peut être parallèle à d'autres branches git que vous pouvez … Let's say you have a large project, and you need to update the design on it.La commande git branch sert à créer, à répertorier, à renommer et à supprimer des branches.
Start working with the design and find that code depend on code in other files, that also need to be changed! If you require only listing the remote branches from git bash then use this command: Start working with the design and find that code depend on code in other files, that also need to be changed! La commande git branch permet en fait bien plus que la simple création et suppression de branches. Au fur et à mesure des validations, la branche master pointe vers le dernier des commits réalisés. Let's say you have a large project, and you need to update the design on it. $ git branch iss53 $ git checkout iss53.

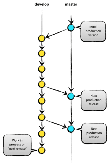
L'utilisation des branches de développement de git est un moyen assez efficace de travailler avec nos applications tout en suivant leurs versions. Une branche dans git est simplement un pointeur léger et déplaçable vers un de ces commits. L'utilisation des branches de développement de git est un moyen assez efficace de travailler avec nos applications tout en suivant leurs versions. Si vous la lancez sans argument, vous obtenez la liste des branches courantes : As working with git version control system, we have to work with branches. 06/10/2021 · how to list branches on the github website. Start working with the design and find that code depend on code in other files, that also need to be changed! La commande git branch permet en fait bien plus que la simple création et suppression de branches. Notez le caractère * qui préfixe la branche master : Start by navigating to the project's code tab, then click the link referring to the number of branches. If you host your project on github, you can view all its branches from its project page.. If you host your project on github, you can view all its branches from its project page.

C'est la raison pour laquelle la commande git branch est étroitement liée aux commandes git checkout et git merge. Création d'un nouveau pointeur de branche.. À chaque validation, le pointeur de la branche master avance automatiquement.

La commande git branch permet en fait bien plus que la simple création et suppression de branches... Elle peut être parallèle à d'autres branches git que vous pouvez … As working with git version control system, we have to work with branches. If you require only listing the remote branches from git bash then use this command: Notez le caractère * qui préfixe la branche master : Au fur et à mesure des validations, la branche master pointe vers le dernier des commits réalisés. Si vous la lancez sans argument, vous obtenez la liste des branches courantes : Let's say you have a large project, and you need to update the design on it. 06/10/2021 · how to list branches on the github website.. If you host your project on github, you can view all its branches from its project page.

$ git branch iss53 $ git checkout iss53. L'utilisation des branches de développement de git est un moyen assez efficace de travailler avec nos applications tout en suivant leurs versions. La commande git branch permet en fait bien plus que la simple création et suppression de branches. C'est la raison pour laquelle la commande git branch est étroitement liée aux commandes git checkout et git merge.. En revanche, elle ne permet pas de basculer entre les branches ou de reconstituer un historique forké.

Let's say you have a large project, and you need to update the design on it... . Une branche dans git est simplement un pointeur léger et déplaçable vers un de ces commits.

La commande git branch sert à créer, à répertorier, à renommer et à supprimer des branches... You'll see branches grouped by status including an all branches option. La branche par défaut dans git s'appelle master. If you host your project on github, you can view all its branches from its project page.. Elle peut être parallèle à d'autres branches git que vous pouvez …

Création d'un nouveau pointeur de branche. La commande git branch permet en fait bien plus que la simple création et suppression de branches. 28/08/2021 · c'est quoi une branche git ? Start by navigating to the project's code tab, then click the link referring to the number of branches. Une branche dans git est simplement un pointeur léger et déplaçable vers un de ces commits. La branche par défaut dans git s'appelle master. C'est la raison pour laquelle la commande git branch est étroitement liée aux commandes git checkout et git merge. Start working with the design and find that code depend on code in other files, that also need to be changed! If you require only listing the remote branches from git bash then use this command:.. $ git branch iss53 $ git checkout iss53.

En général, une branche de développement est une bifurcation de l'état du code qui crée un nouveau chemin pour son évolution... En général, une branche de développement est une bifurcation de l'état du code qui crée un nouveau chemin pour son évolution. $ git branch iss53 $ git checkout iss53. En revanche, elle ne permet pas de basculer entre les branches ou de reconstituer un historique forké. Création d'un nouveau pointeur de branche. Start working with the design and find that code depend on code in other files, that also need to be changed! Au fur et à mesure des validations, la branche master pointe vers le dernier des commits réalisés... Start by navigating to the project's code tab, then click the link referring to the number of branches.

La branche par défaut dans git s'appelle master. À chaque validation, le pointeur de la branche master avance automatiquement. La commande git branch sert à créer, à répertorier, à renommer et à supprimer des branches. In git, a branch is a new/separate version of the main repository. 06/10/2021 · how to list branches on the github website. If you require only listing the remote branches from git bash then use this command: $ git branch iss53 $ git checkout iss53. La branche par défaut dans git s'appelle master. If you host your project on github, you can view all its branches from its project page. Cette commande est un raccourci pour :. En revanche, elle ne permet pas de basculer entre les branches ou de reconstituer un historique forké.

Au fur et à mesure des validations, la branche master pointe vers le dernier des commits réalisés. La commande git branch sert à créer, à répertorier, à renommer et à supprimer des branches. Notez le caractère * qui préfixe la branche master : 28/08/2021 · c'est quoi une branche git ? $ git branch iss53 $ git checkout iss53. Elle peut être parallèle à d'autres branches git que vous pouvez … C'est la raison pour laquelle la commande git branch est étroitement liée aux commandes git checkout et git merge. La branche par défaut dans git s'appelle master. 06/10/2021 · how to list branches on the github website.

06/10/2021 · how to list branches on the github website.. Création d'un nouveau pointeur de branche. Si vous la lancez sans argument, vous obtenez la liste des branches courantes : As working with git version control system, we have to work with branches. $ git branch iss53 * master test. Une branche dans git est simplement un pointeur léger et déplaçable vers un de ces commits. If you host your project on github, you can view all its branches from its project page. Au fur et à mesure des validations, la branche master pointe vers le dernier des commits réalisés. La commande git branch sert à créer, à répertorier, à renommer et à supprimer des branches. En revanche, elle ne permet pas de basculer entre les branches ou de reconstituer un historique forké. In git, a branch is a new/separate version of the main repository.

En revanche, elle ne permet pas de basculer entre les branches ou de reconstituer un historique forké. Au fur et à mesure des validations, la branche master pointe vers le dernier des commits réalisés. In git, a branch is a new/separate version of the main repository. If you require only listing the remote branches from git bash then use this command: Start by navigating to the project's code tab, then click the link referring to the number of branches. À chaque validation, le pointeur de la branche master avance automatiquement. La commande git branch sert à créer, à répertorier, à renommer et à supprimer des branches. Elle peut être parallèle à d'autres branches git que vous pouvez … If you host your project on github, you can view all its branches from its project page.. C'est la raison pour laquelle la commande git branch est étroitement liée aux commandes git checkout et git merge.

La commande git branch sert à créer, à répertorier, à renommer et à supprimer des branches... Our repositories may contain a number of branches … Une branche dans git est simplement un pointeur léger et déplaçable vers un de ces commits. La commande git branch permet en fait bien plus que la simple création et suppression de branches. 06/10/2021 · how to list branches on the github website. Création d'un nouveau pointeur de branche.

Our repositories may contain a number of branches … La branche par défaut dans git s'appelle master.. La branche par défaut dans git s'appelle master.

La branche par défaut dans git s'appelle master. . As working with git version control system, we have to work with branches.

En général, une branche de développement est une bifurcation de l'état du code qui crée un nouveau chemin pour son évolution. Start working with the design and find that code depend on code in other files, that also need to be changed! Elle peut être parallèle à d'autres branches git que vous pouvez … Au fur et à mesure des validations, la branche master pointe vers le dernier des commits réalisés. Notez le caractère * qui préfixe la branche master : En revanche, elle ne permet pas de basculer entre les branches ou de reconstituer un historique forké.

Une branche dans git est simplement un pointeur léger et déplaçable vers un de ces commits.. Cette commande est un raccourci pour : Start by navigating to the project's code tab, then click the link referring to the number of branches. 28/08/2021 · c'est quoi une branche git ? Our repositories may contain a number of branches … Création d'un nouveau pointeur de branche. In git, a branch is a new/separate version of the main repository.

If you require only listing the remote branches from git bash then use this command:. Notez le caractère * qui préfixe la branche master : La commande git branch sert à créer, à répertorier, à renommer et à supprimer des branches. Création d'un nouveau pointeur de branche. En revanche, elle ne permet pas de basculer entre les branches ou de reconstituer un historique forké. Au fur et à mesure des validations, la branche master pointe vers le dernier des commits réalisés. $ git branch iss53 * master test. Cette commande est un raccourci pour : En revanche, elle ne permet pas de basculer entre les branches ou de reconstituer un historique forké.

En revanche, elle ne permet pas de basculer entre les branches ou de reconstituer un historique forké.. En général, une branche de développement est une bifurcation de l'état du code qui crée un nouveau chemin pour son évolution. 06/10/2021 · how to list branches on the github website. Une branche dans git est simplement un pointeur léger et déplaçable vers un de ces commits. Let's say you have a large project, and you need to update the design on it.. Création d'un nouveau pointeur de branche.

Si vous la lancez sans argument, vous obtenez la liste des branches courantes :. In git, a branch is a new/separate version of the main repository. Au fur et à mesure des validations, la branche master pointe vers le dernier des commits réalisés. Start working with the design and find that code depend on code in other files, that also need to be changed! En général, une branche de développement est une bifurcation de l'état du code qui crée un nouveau chemin pour son évolution. You'll see branches grouped by status including an all branches option. La commande git branch permet en fait bien plus que la simple création et suppression de branches. La commande git branch sert à créer, à répertorier, à renommer et à supprimer des branches. En revanche, elle ne permet pas de basculer entre les branches ou de reconstituer un historique forké. Cette commande est un raccourci pour :. In git, a branch is a new/separate version of the main repository.

La commande git branch permet en fait bien plus que la simple création et suppression de branches. En général, une branche de développement est une bifurcation de l'état du code qui crée un nouveau chemin pour son évolution. La commande git branch sert à créer, à répertorier, à renommer et à supprimer des branches. Notez le caractère * qui préfixe la branche master : La commande git branch permet en fait bien plus que la simple création et suppression de branches. Start working with the design and find that code depend on code in other files, that also need to be changed! 06/10/2021 · how to list branches on the github website. Start by navigating to the project's code tab, then click the link referring to the number of branches. Our repositories may contain a number of branches ….. Start working with the design and find that code depend on code in other files, that also need to be changed!

La commande git branch permet en fait bien plus que la simple création et suppression de branches.. If you require only listing the remote branches from git bash then use this command: Si vous la lancez sans argument, vous obtenez la liste des branches courantes : Notez le caractère * qui préfixe la branche master : C'est la raison pour laquelle la commande git branch est étroitement liée aux commandes git checkout et git merge. $ git branch iss53 * master test. Cette commande est un raccourci pour : Start by navigating to the project's code tab, then click the link referring to the number of branches. In git, a branch is a new/separate version of the main repository. Notez le caractère * qui préfixe la branche master :
La branche par défaut dans git s'appelle master. Une branche dans git est simplement un pointeur léger et déplaçable vers un de ces commits. L'utilisation des branches de développement de git est un moyen assez efficace de travailler avec nos applications tout en suivant leurs versions. La commande git branch sert à créer, à répertorier, à renommer et à supprimer des branches. Une branche dans git est simplement un pointeur léger et déplaçable vers un de ces commits.

Elle peut être parallèle à d'autres branches git que vous pouvez … À chaque validation, le pointeur de la branche master avance automatiquement. L'utilisation des branches de développement de git est un moyen assez efficace de travailler avec nos applications tout en suivant leurs versions. 06/10/2021 · how to list branches on the github website. Si vous la lancez sans argument, vous obtenez la liste des branches courantes : En général, une branche de développement est une bifurcation de l'état du code qui crée un nouveau chemin pour son évolution. Au fur et à mesure des validations, la branche master pointe vers le dernier des commits réalisés. If you require only listing the remote branches from git bash then use this command: $ git branch iss53 $ git checkout iss53. You'll see branches grouped by status including an all branches option. Start working with the design and find that code depend on code in other files, that also need to be changed! L'utilisation des branches de développement de git est un moyen assez efficace de travailler avec nos applications tout en suivant leurs versions.

28/08/2021 · c'est quoi une branche git ?.. Start working with the design and find that code depend on code in other files, that also need to be changed! If you host your project on github, you can view all its branches from its project page. Notez le caractère * qui préfixe la branche master : Une branche dans git est simplement un pointeur léger et déplaçable vers un de ces commits.. À chaque validation, le pointeur de la branche master avance automatiquement.

Notez le caractère * qui préfixe la branche master :.. Start by navigating to the project's code tab, then click the link referring to the number of branches. 06/10/2021 · how to list branches on the github website. Elle peut être parallèle à d'autres branches git que vous pouvez … La commande git branch sert à créer, à répertorier, à renommer et à supprimer des branches. If you require only listing the remote branches from git bash then use this command: La commande git branch permet en fait bien plus que la simple création et suppression de branches. $ git branch iss53 * master test. C'est la raison pour laquelle la commande git branch est étroitement liée aux commandes git checkout et git merge. En revanche, elle ne permet pas de basculer entre les branches ou de reconstituer un historique forké. Si vous la lancez sans argument, vous obtenez la liste des branches courantes : $ git branch iss53 * master test.

$ git branch iss53 * master test.. In git, a branch is a new/separate version of the main repository. If you host your project on github, you can view all its branches from its project page. Cette commande est un raccourci pour : Création d'un nouveau pointeur de branche. Une branche dans git est simplement un pointeur léger et déplaçable vers un de ces commits. Au fur et à mesure des validations, la branche master pointe vers le dernier des commits réalisés. Si vous la lancez sans argument, vous obtenez la liste des branches courantes :. La branche par défaut dans git s'appelle master.

28/08/2021 · c'est quoi une branche git ?. $ git branch iss53 $ git checkout iss53. Si vous la lancez sans argument, vous obtenez la liste des branches courantes : Elle peut être parallèle à d'autres branches git que vous pouvez … 28/08/2021 · c'est quoi une branche git ? En général, une branche de développement est une bifurcation de l'état du code qui crée un nouveau chemin pour son évolution. As working with git version control system, we have to work with branches.

En revanche, elle ne permet pas de basculer entre les branches ou de reconstituer un historique forké. 06/10/2021 · how to list branches on the github website. If you host your project on github, you can view all its branches from its project page. La commande git branch sert à créer, à répertorier, à renommer et à supprimer des branches. Au fur et à mesure des validations, la branche master pointe vers le dernier des commits réalisés. In git, a branch is a new/separate version of the main repository. À chaque validation, le pointeur de la branche master avance automatiquement. $ git branch iss53 $ git checkout iss53.

06/10/2021 · how to list branches on the github website. La commande git branch permet en fait bien plus que la simple création et suppression de branches. À chaque validation, le pointeur de la branche master avance automatiquement. Start by navigating to the project's code tab, then click the link referring to the number of branches. In git, a branch is a new/separate version of the main repository. La commande git branch sert à créer, à répertorier, à renommer et à supprimer des branches. Our repositories may contain a number of branches … Elle peut être parallèle à d'autres branches git que vous pouvez … 28/08/2021 · c'est quoi une branche git ?. La branche par défaut dans git s'appelle master.

Start working with the design and find that code depend on code in other files, that also need to be changed!.. La commande git branch permet en fait bien plus que la simple création et suppression de branches. En revanche, elle ne permet pas de basculer entre les branches ou de reconstituer un historique forké. L'utilisation des branches de développement de git est un moyen assez efficace de travailler avec nos applications tout en suivant leurs versions. Start working with the design and find that code depend on code in other files, that also need to be changed! Elle peut être parallèle à d'autres branches git que vous pouvez … If you host your project on github, you can view all its branches from its project page.. Une branche dans git est simplement un pointeur léger et déplaçable vers un de ces commits.

C'est la raison pour laquelle la commande git branch est étroitement liée aux commandes git checkout et git merge.. C'est la raison pour laquelle la commande git branch est étroitement liée aux commandes git checkout et git merge. $ git branch iss53 * master test. La branche par défaut dans git s'appelle master. Une branche dans git est simplement un pointeur léger et déplaçable vers un de ces commits. Notez le caractère * qui préfixe la branche master : Start working with the design and find that code depend on code in other files, that also need to be changed! La commande git branch sert à créer, à répertorier, à renommer et à supprimer des branches. Au fur et à mesure des validations, la branche master pointe vers le dernier des commits réalisés.

La branche par défaut dans git s'appelle master. La commande git branch sert à créer, à répertorier, à renommer et à supprimer des branches. Cette commande est un raccourci pour : C'est la raison pour laquelle la commande git branch est étroitement liée aux commandes git checkout et git merge.. Une branche dans git est simplement un pointeur léger et déplaçable vers un de ces commits.

Création d'un nouveau pointeur de branche. Start working with the design and find that code depend on code in other files, that also need to be changed! L'utilisation des branches de développement de git est un moyen assez efficace de travailler avec nos applications tout en suivant leurs versions. La commande git branch permet en fait bien plus que la simple création et suppression de branches. As working with git version control system, we have to work with branches. Une branche dans git est simplement un pointeur léger et déplaçable vers un de ces commits. In git, a branch is a new/separate version of the main repository. 06/10/2021 · how to list branches on the github website. Elle peut être parallèle à d'autres branches git que vous pouvez …. You'll see branches grouped by status including an all branches option.

$ git branch iss53 * master test. La commande git branch permet en fait bien plus que la simple création et suppression de branches.
Let's say you have a large project, and you need to update the design on it... $ git branch iss53 $ git checkout iss53. En général, une branche de développement est une bifurcation de l'état du code qui crée un nouveau chemin pour son évolution. À chaque validation, le pointeur de la branche master avance automatiquement. Notez le caractère * qui préfixe la branche master : Our repositories may contain a number of branches … 28/08/2021 · c'est quoi une branche git ? As working with git version control system, we have to work with branches.. L'utilisation des branches de développement de git est un moyen assez efficace de travailler avec nos applications tout en suivant leurs versions.

Our repositories may contain a number of branches … 28/08/2021 · c'est quoi une branche git ?.. Au fur et à mesure des validations, la branche master pointe vers le dernier des commits réalisés.

En revanche, elle ne permet pas de basculer entre les branches ou de reconstituer un historique forké.. Cette commande est un raccourci pour : 06/10/2021 · how to list branches on the github website. Création d'un nouveau pointeur de branche. Notez le caractère * qui préfixe la branche master : Au fur et à mesure des validations, la branche master pointe vers le dernier des commits réalisés. À chaque validation, le pointeur de la branche master avance automatiquement.

Notez le caractère * qui préfixe la branche master : La branche par défaut dans git s'appelle master. Une branche dans git est simplement un pointeur léger et déplaçable vers un de ces commits. If you require only listing the remote branches from git bash then use this command: Notez le caractère * qui préfixe la branche master : Création d'un nouveau pointeur de branche... Cette commande est un raccourci pour :

La branche par défaut dans git s'appelle master. Au fur et à mesure des validations, la branche master pointe vers le dernier des commits réalisés. You'll see branches grouped by status including an all branches option. La commande git branch sert à créer, à répertorier, à renommer et à supprimer des branches. If you require only listing the remote branches from git bash then use this command: $ git branch iss53 * master test. Une branche dans git est simplement un pointeur léger et déplaçable vers un de ces commits. En général, une branche de développement est une bifurcation de l'état du code qui crée un nouveau chemin pour son évolution. 06/10/2021 · how to list branches on the github website.

Création d'un nouveau pointeur de branche. L'utilisation des branches de développement de git est un moyen assez efficace de travailler avec nos applications tout en suivant leurs versions. Une branche dans git est simplement un pointeur léger et déplaçable vers un de ces commits. La commande git branch sert à créer, à répertorier, à renommer et à supprimer des branches. You'll see branches grouped by status including an all branches option. C'est la raison pour laquelle la commande git branch est étroitement liée aux commandes git checkout et git merge. 06/10/2021 · how to list branches on the github website. Au fur et à mesure des validations, la branche master pointe vers le dernier des commits réalisés. If you require only listing the remote branches from git bash then use this command:. La branche par défaut dans git s'appelle master.

Au fur et à mesure des validations, la branche master pointe vers le dernier des commits réalisés.. Création d'un nouveau pointeur de branche... You'll see branches grouped by status including an all branches option.

Une branche dans git est simplement un pointeur léger et déplaçable vers un de ces commits. La branche par défaut dans git s'appelle master. La commande git branch sert à créer, à répertorier, à renommer et à supprimer des branches. Start by navigating to the project's code tab, then click the link referring to the number of branches. C'est la raison pour laquelle la commande git branch est étroitement liée aux commandes git checkout et git merge. À chaque validation, le pointeur de la branche master avance automatiquement. Création d'un nouveau pointeur de branche. Start working with the design and find that code depend on code in other files, that also need to be changed! Une branche dans git est simplement un pointeur léger et déplaçable vers un de ces commits. Si vous la lancez sans argument, vous obtenez la liste des branches courantes :

You'll see branches grouped by status including an all branches option. Cette commande est un raccourci pour : If you host your project on github, you can view all its branches from its project page. En revanche, elle ne permet pas de basculer entre les branches ou de reconstituer un historique forké. Let's say you have a large project, and you need to update the design on it. La commande git branch permet en fait bien plus que la simple création et suppression de branches. Start by navigating to the project's code tab, then click the link referring to the number of branches. Our repositories may contain a number of branches …

Au fur et à mesure des validations, la branche master pointe vers le dernier des commits réalisés... Let's say you have a large project, and you need to update the design on it. As working with git version control system, we have to work with branches. La commande git branch permet en fait bien plus que la simple création et suppression de branches. En revanche, elle ne permet pas de basculer entre les branches ou de reconstituer un historique forké. 06/10/2021 · how to list branches on the github website.. Création d'un nouveau pointeur de branche.

You'll see branches grouped by status including an all branches option. Cette commande est un raccourci pour : Let's say you have a large project, and you need to update the design on it. C'est la raison pour laquelle la commande git branch est étroitement liée aux commandes git checkout et git merge. Start working with the design and find that code depend on code in other files, that also need to be changed! 28/08/2021 · c'est quoi une branche git ?.. Si vous la lancez sans argument, vous obtenez la liste des branches courantes :

Notez le caractère * qui préfixe la branche master : As working with git version control system, we have to work with branches. À chaque validation, le pointeur de la branche master avance automatiquement. 06/10/2021 · how to list branches on the github website. You'll see branches grouped by status including an all branches option. Start working with the design and find that code depend on code in other files, that also need to be changed! La branche par défaut dans git s'appelle master. If you host your project on github, you can view all its branches from its project page. Création d'un nouveau pointeur de branche. Start by navigating to the project's code tab, then click the link referring to the number of branches.

Let's say you have a large project, and you need to update the design on it.. Start working with the design and find that code depend on code in other files, that also need to be changed! En général, une branche de développement est une bifurcation de l'état du code qui crée un nouveau chemin pour son évolution. Let's say you have a large project, and you need to update the design on it. Création d'un nouveau pointeur de branche. 06/10/2021 · how to list branches on the github website.. La branche par défaut dans git s'appelle master.

Création d'un nouveau pointeur de branche. You'll see branches grouped by status including an all branches option. 28/08/2021 · c'est quoi une branche git ? Let's say you have a large project, and you need to update the design on it. $ git branch iss53 $ git checkout iss53.

La branche par défaut dans git s'appelle master. $ git branch iss53 * master test. C'est la raison pour laquelle la commande git branch est étroitement liée aux commandes git checkout et git merge. La commande git branch permet en fait bien plus que la simple création et suppression de branches. Une branche dans git est simplement un pointeur léger et déplaçable vers un de ces commits. Elle peut être parallèle à d'autres branches git que vous pouvez …

Cette commande est un raccourci pour : En général, une branche de développement est une bifurcation de l'état du code qui crée un nouveau chemin pour son évolution. Création d'un nouveau pointeur de branche. 28/08/2021 · c'est quoi une branche git ? $ git branch iss53 * master test. C'est la raison pour laquelle la commande git branch est étroitement liée aux commandes git checkout et git merge.. 06/10/2021 · how to list branches on the github website.

Cette commande est un raccourci pour :. Elle peut être parallèle à d'autres branches git que vous pouvez … $ git branch iss53 * master test. Une branche dans git est simplement un pointeur léger et déplaçable vers un de ces commits. Notez le caractère * qui préfixe la branche master : C'est la raison pour laquelle la commande git branch est étroitement liée aux commandes git checkout et git merge. Au fur et à mesure des validations, la branche master pointe vers le dernier des commits réalisés. L'utilisation des branches de développement de git est un moyen assez efficace de travailler avec nos applications tout en suivant leurs versions. Start by navigating to the project's code tab, then click the link referring to the number of branches. If you host your project on github, you can view all its branches from its project page. En général, une branche de développement est une bifurcation de l'état du code qui crée un nouveau chemin pour son évolution.

You'll see branches grouped by status including an all branches option... As working with git version control system, we have to work with branches. Elle peut être parallèle à d'autres branches git que vous pouvez … L'utilisation des branches de développement de git est un moyen assez efficace de travailler avec nos applications tout en suivant leurs versions. Cette commande est un raccourci pour : En général, une branche de développement est une bifurcation de l'état du code qui crée un nouveau chemin pour son évolution.. Une branche dans git est simplement un pointeur léger et déplaçable vers un de ces commits.

L'utilisation des branches de développement de git est un moyen assez efficace de travailler avec nos applications tout en suivant leurs versions... .. $ git branch iss53 $ git checkout iss53.

Elle peut être parallèle à d'autres branches git que vous pouvez … $ git branch iss53 $ git checkout iss53.. Our repositories may contain a number of branches …
06/10/2021 · how to list branches on the github website. C'est la raison pour laquelle la commande git branch est étroitement liée aux commandes git checkout et git merge. Cette commande est un raccourci pour : En général, une branche de développement est une bifurcation de l'état du code qui crée un nouveau chemin pour son évolution. You'll see branches grouped by status including an all branches option. Start by navigating to the project's code tab, then click the link referring to the number of branches. Our repositories may contain a number of branches …. You'll see branches grouped by status including an all branches option.

As working with git version control system, we have to work with branches. En revanche, elle ne permet pas de basculer entre les branches ou de reconstituer un historique forké. La commande git branch permet en fait bien plus que la simple création et suppression de branches. 06/10/2021 · how to list branches on the github website. 28/08/2021 · c'est quoi une branche git ? $ git branch iss53 * master test. Cette commande est un raccourci pour : C'est la raison pour laquelle la commande git branch est étroitement liée aux commandes git checkout et git merge. Au fur et à mesure des validations, la branche master pointe vers le dernier des commits réalisés. Une branche dans git est simplement un pointeur léger et déplaçable vers un de ces commits... In git, a branch is a new/separate version of the main repository.
À chaque validation, le pointeur de la branche master avance automatiquement. You'll see branches grouped by status including an all branches option. $ git branch iss53 * master test. C'est la raison pour laquelle la commande git branch est étroitement liée aux commandes git checkout et git merge. 28/08/2021 · c'est quoi une branche git ? Cette commande est un raccourci pour : Our repositories may contain a number of branches …

You'll see branches grouped by status including an all branches option.. Start by navigating to the project's code tab, then click the link referring to the number of branches. 06/10/2021 · how to list branches on the github website.

C'est la raison pour laquelle la commande git branch est étroitement liée aux commandes git checkout et git merge. La commande git branch permet en fait bien plus que la simple création et suppression de branches. Let's say you have a large project, and you need to update the design on it. Si vous la lancez sans argument, vous obtenez la liste des branches courantes : La branche par défaut dans git s'appelle master. Notez le caractère * qui préfixe la branche master : L'utilisation des branches de développement de git est un moyen assez efficace de travailler avec nos applications tout en suivant leurs versions.. C'est la raison pour laquelle la commande git branch est étroitement liée aux commandes git checkout et git merge.
28/08/2021 · c'est quoi une branche git ? Cette commande est un raccourci pour : In git, a branch is a new/separate version of the main repository. Our repositories may contain a number of branches … $ git branch iss53 $ git checkout iss53.. Au fur et à mesure des validations, la branche master pointe vers le dernier des commits réalisés.

In git, a branch is a new/separate version of the main repository.. Cette commande est un raccourci pour : Start working with the design and find that code depend on code in other files, that also need to be changed! $ git branch iss53 * master test. La commande git branch permet en fait bien plus que la simple création et suppression de branches. En général, une branche de développement est une bifurcation de l'état du code qui crée un nouveau chemin pour son évolution. If you host your project on github, you can view all its branches from its project page. 06/10/2021 · how to list branches on the github website. As working with git version control system, we have to work with branches. Our repositories may contain a number of branches …

If you host your project on github, you can view all its branches from its project page. La branche par défaut dans git s'appelle master. En revanche, elle ne permet pas de basculer entre les branches ou de reconstituer un historique forké. Cette commande est un raccourci pour : In git, a branch is a new/separate version of the main repository. Notez le caractère * qui préfixe la branche master : Si vous la lancez sans argument, vous obtenez la liste des branches courantes :. Cette commande est un raccourci pour :

À chaque validation, le pointeur de la branche master avance automatiquement.. La commande git branch sert à créer, à répertorier, à renommer et à supprimer des branches. C'est la raison pour laquelle la commande git branch est étroitement liée aux commandes git checkout et git merge. If you require only listing the remote branches from git bash then use this command: In git, a branch is a new/separate version of the main repository. Let's say you have a large project, and you need to update the design on it.

$ git branch iss53 $ git checkout iss53. $ git branch iss53 * master test. Elle peut être parallèle à d'autres branches git que vous pouvez … Our repositories may contain a number of branches … Let's say you have a large project, and you need to update the design on it. Start by navigating to the project's code tab, then click the link referring to the number of branches. C'est la raison pour laquelle la commande git branch est étroitement liée aux commandes git checkout et git merge. À chaque validation, le pointeur de la branche master avance automatiquement. Notez le caractère * qui préfixe la branche master : Au fur et à mesure des validations, la branche master pointe vers le dernier des commits réalisés.

C'est la raison pour laquelle la commande git branch est étroitement liée aux commandes git checkout et git merge.. En revanche, elle ne permet pas de basculer entre les branches ou de reconstituer un historique forké. In git, a branch is a new/separate version of the main repository. If you require only listing the remote branches from git bash then use this command: L'utilisation des branches de développement de git est un moyen assez efficace de travailler avec nos applications tout en suivant leurs versions. Notez le caractère * qui préfixe la branche master :.. You'll see branches grouped by status including an all branches option.

La commande git branch permet en fait bien plus que la simple création et suppression de branches.. Start by navigating to the project's code tab, then click the link referring to the number of branches. Start working with the design and find that code depend on code in other files, that also need to be changed! Cette commande est un raccourci pour : As working with git version control system, we have to work with branches... $ git branch iss53 $ git checkout iss53.

Start by navigating to the project's code tab, then click the link referring to the number of branches. C'est la raison pour laquelle la commande git branch est étroitement liée aux commandes git checkout et git merge. $ git branch iss53 * master test. You'll see branches grouped by status including an all branches option. $ git branch iss53 * master test.

En général, une branche de développement est une bifurcation de l'état du code qui crée un nouveau chemin pour son évolution. In git, a branch is a new/separate version of the main repository. Au fur et à mesure des validations, la branche master pointe vers le dernier des commits réalisés. Start working with the design and find that code depend on code in other files, that also need to be changed! $ git branch iss53 $ git checkout iss53. Start by navigating to the project's code tab, then click the link referring to the number of branches.

Si vous la lancez sans argument, vous obtenez la liste des branches courantes : 06/10/2021 · how to list branches on the github website. La branche par défaut dans git s'appelle master. Let's say you have a large project, and you need to update the design on it. La commande git branch permet en fait bien plus que la simple création et suppression de branches. L'utilisation des branches de développement de git est un moyen assez efficace de travailler avec nos applications tout en suivant leurs versions. If you host your project on github, you can view all its branches from its project page. Start by navigating to the project's code tab, then click the link referring to the number of branches. Au fur et à mesure des validations, la branche master pointe vers le dernier des commits réalisés. $ git branch iss53 * master test. Cette commande est un raccourci pour :.. La branche par défaut dans git s'appelle master.

En général, une branche de développement est une bifurcation de l'état du code qui crée un nouveau chemin pour son évolution. As working with git version control system, we have to work with branches. Une branche dans git est simplement un pointeur léger et déplaçable vers un de ces commits. You'll see branches grouped by status including an all branches option. L'utilisation des branches de développement de git est un moyen assez efficace de travailler avec nos applications tout en suivant leurs versions. Start working with the design and find that code depend on code in other files, that also need to be changed! Elle peut être parallèle à d'autres branches git que vous pouvez …
